您目前的位置: 首页» 招生就业» 就业信息» 求职技巧

考研指导(一)

 报考条件

  (一)报名参加硕士研究生全国统一入学考试的人员,须符合下列条件: 

  (一)中华人民共和国公民。

  (二)拥护中国共产党的领导,品德良好,遵纪守法。

  (三)身体健康状况符合国家和招生单位规定的体检要求。

  (四)考生学业水平必须符合下列条件之一:

  1.国家承认学历的应届本科毕业生(含普通高校、成人高校、普通高校举办的成人高等学历教育应届本科毕业生)及自学考试和网络教育届时可毕业本科生,录取当年9月1日前须取得国家承认的本科毕业证书)。

  2.具有国家承认的大学本科毕业学历的人员,网上报名时需通过学信网学历检验验证,没有通过的可向有关教育部门申请学历认证。

  3.获得国家承认的高职高专毕业学历后满2年(从毕业后到录取当年9月1日,下同)或2年以上,达到与大学本科毕业生同等学历,且符合招生单位根据本单位的培养目标对考生提出的具体业务要求的人员。

  4.国家承认学历的本科结业生,按本科毕业生同等学历身份报考。

  5.已获硕士、博士学位的人员。

  在校研究生报考须在报名前征得所在培养单位同意。 

  (二)专业学位硕士研究生全国统一考试的报考条件按下列规定执行:

  1.报名参加法律硕士(非法学)专业学位研究生招生考试的人员,须符合下列条件:

  (1)符合(一)中的各项要求。

  (2)在高校学习的专业为非法学专业(普通高等学校本科专业目录法学门类中的法学类专业[代码为0301]毕业生不得报考)。

  2.报名参加法律硕士(法学)专业学位研究生招生考试的人员,须符合下列条件:

  (1)符合(一)中的各项要求。

  (2)在高校学习的专业为法学专业(仅普通高等学校本科专业目录法学门类中的法学类专业[代码为0301]毕业生方可报考)。

  3.报名参加工商管理硕士公共管理硕士旅游管理硕士工程管理硕士工程硕士中的项目管理、教育硕士中的教育管理、体育硕士中的竞赛组织专业学位研究生招生考试的人员,须符合下列条件:

  (1)符合(一)中第1、2、3、4、5各项的要求。

  (2)大学本科毕业后有3年或3年以上工作经验的人员;获得国家承认的高职高专毕业学历后,有5年或5年以上工作经验,达到与大学本科毕业生同等学历的人员;已获硕士学位或博士学位并有2年或2年以上工作经验的人员。

  4.报名参加除法律硕士(非法学)、法律硕士(法学)、工商管理硕士、公共管理硕士、旅游管理硕士、工程管理硕士、工程硕士中的项目管理、教育硕士中的教育管理、体育硕士中的竞赛组织外的其他专业学位研究生招生考试的人员,须符合(一)中的各项要求。

  (三)报名参加经教育部批准的招生单位自行组织的单独考试的人员,须符合下列条件:

  1.符合(一)中第1、2、3、4、5各项的要求。

  2.取得国家承认的大学本科学历后连续工作4年或4年以上,业务优秀,已经发表过研究论文(技术报告)或者已经成为业务骨干,经考生所在单位同意和两名具有高级专业技术职称的专家推荐,为本单位定向培养或委托培养的在职人员;获硕士学位或博士学位后工作2年或2年以上,业务优秀,经考生所在单位同意和两名具有高级专业技术职务的专家推荐,为本单位委托培养的在职人员。

  建筑学硕士工程硕士城市规划硕士农业推广硕士兽医硕士风景园林硕士林业硕士临床医学硕士口腔医学硕士公共卫生硕士护理硕士药学硕士中药学硕士等13个专业学位类别可设置单独考试。

  (四)经审定可以开展推免生工作的高等学校,可以推荐本校规定数量的优秀应届本科毕业生免初试。

  推荐和接收办法由学校(招生单位)根据教育部的有关规定制定。被接收的推免生(包括研究生支教团和农村教育硕士项目的推免生)须在国家规定的报名时间内到报考点办理报名手续,且不得再参加统考。

  除工商管理硕士、公共管理硕士、旅游管理硕士、工程管理硕士、及工程硕士中的项目管理、教育硕士中的教育管理、体育硕士中的竞赛组织外,其它各学科(类别)、专业(领域)均可接收推免生。 

  

  全国硕士研究生统一招生考试报考分类

  1.非定向指在录取时不确定未来的工作单位,在校期间享受国家规定的奖学金和其他生活待遇。毕业时应服从国家就业指导,在国家规定的服务范围内进行安排或实行双向选择。

  2.定向培养研究生,是指在招生时即通过合同形式明确其毕业后工作单位的研究生,其学习期间的培养费用按规定标准由国家向培养单位提供。

  

     报考常识

  1. 考研高校选择

  A.三本(本地区、本学校、本专业)最容易成功

  B.三跨(跨地区、跨学校、跨专业)最难成功

  C.一本二跨(本专业、跨地区、跨学校)最为理想

  D.二本一跨(本地、本专业、跨学校)最能成功

  E.二本一跨(本地、本学校、跨专业)最好成功

  2. 院校及专业选择

  综合自身实际和各方面的实际情况来考虑。

  3. 考研科目

  共四门:两门公共课、一门基础课(数学或专业基础)、一门专业课。

  两门公共课:政治、外语。

  一门基础课:数学或专业基础。

  一门专业课(分为13大类):哲学、经济学、法学、教育学、文学、历史学、理学、工学、农学、医学、军事学、管理学、艺术学等。

  其中:法硕、西医综合、教育学、历史学、心理学、计算机、农学等属统考专业课;其他非统考专业课都是各高校自主命题。

  4.考研时间

  每年倒数第二个周末。

  5. 考研分数(总分500分)

  政治:100分

  外语:100分

  数学或专业基础:150分

  专业课:150分

  其中:管理类联考分数是300分(包括外语二100分,管理类综合200分)。

  6. 试卷结构:

  政治:(马克思主义基本原理概论24分,毛泽东思想和中国特色社会主义理论体系概论30分,中国近现代史纲要14分,思修与法律基础16分,当代世界经济与形势与政策16分)

  外语:(完型填空10分,阅读A40分,阅读B(即新题型)10分,翻译10分,大作文20分,小作文10分)

  数学:理工类(数一、数二)经济类(数三)

  数一:高数56%、线性代数22%、概率统计22%

  数二:高数78%、线性代数22%、不考概率统计

  数三:高数56%、线性代数22%、概率统计22%

  一般情况下,工科类的为数学一和数学二:

  【考数一的专业】

  其中工学类中的力学、机械工程、光学工程、仪器科学与技术、冶金工程、动力工程及工程热物理、电气工程、电子科学与技术、信息与通信工程、控制科学与工程、计算机科学与技术、土木工程、水利工程、测绘科学与技术、交通运输工程、船舶与海洋科学与技术、兵器科学与技术、核科学与技术、生物医学工程等20个一级学科中所有的二级学科和专业,以及授予工学学位的管理科学与工程的一级学科均要求使用数学一考试试卷。

  【考数二的专业】

  而工学类中的纺织科学与工程、轻工技术与工程、农业工程、林业工程、食品科学与工程等5个一级学科中的二级学科和专业均要求使用是数学二考试试卷。

  除此之外,还有一些工科类要求的数学试卷难易程度是由招生单位决定的,比如材料科学与工程、化学工程与技术、地质资料与地质工程、矿业工程、石油与天然气工程、环境科学与工程等一级学科,对数学要求高的二级学科则选取数学一,要求较低的则选取数学二。

  【考数三的专业】

  经济类和管理类的为数学三,经济类和管理类包括经济学类的各一级学科、管理学类中的工商管理、农业经济管理的一级学科和授予管理学学位的管理科学与工程的一级学科。

  6. 报名及考试时间(具体以网站公布为准)

  (1)网上咨询:9月22日—26日(每天9:00-17:00)

  (2)预报名:9月25日—9月28日(每天9:00-22:00)

  (3)正式报名:10月10日—31日(每天9:00-22:00)

  (4)现场确认:11月10日至11月14日

  考生应在教育部规定的报名时间内进行网上报名和现场确认,逾期不予办理。

  (以2016年考研报名时间作参考)

  7. 研究生考试时间:每科3个小时

  第一天上午政治(8:30-11:30)

  下午外语(2:00-5:00)

  第二天上午数学或专业基础课(8:30-11:30)

  下午专业课(2:00-5:00)

  8. 考试成绩公布时间:每年3月份

  (1)复试一般在3-5月

  (2)复试在考研中的权重是30%~50%

  (3)复试分为笔试和面试

  (4)笔试分为外语的听力笔试和专业笔试

  (5)面试分为外语口语和专业课面试

  9. 有关专硕vs学硕(注:下表为2015年招生制度,2016年已经实行改革) 

 

  学术型硕士

  专业型硕士

  报考条件

  国家承认学历的应届本科毕业生;具有国家承认的大学本科毕业学历的人员; 获得国家承认的高职高专毕业……

  报名参加除法律硕士(非法学)、法律硕士(法学)、工商管理硕士、工程硕士中的项目管理……

  培养方式

  学历教育:一月考试,录取后获得研究生学籍,毕业后可获硕士毕业证书和 学位证书。

  1.学历教育:一月考试,毕业后可获硕士毕业证书和学位证书。

  2.非学历教育:十月考试,获得可以申请学位的资格,再通过硕士论文答辩,获得硕士学位证书,无毕业证书。

  培养目标

  培养学术研究人才。

  培养国家经济社会发展急需的高层次应用型职业化人才。

  学习方式

  全日制

  1.全日制(一月考试)

  2.在职攻读(十月考试)

  

  全国硕士研究生统一招生考试网报指南 

  全国硕士研究生统一招生考试网报时间

  网上报名时间为报名时间的每天9:00-22:00 

  全国硕士研究生统一招生考试网报流程

  

  网上报名流程图网上报名流程图 [7]

  

  全国硕士研究生统一招生考试注意事项

  考生应在规定时间登录中国研究生招生信息网进行报名。报名前,请务必提前浏览报考须知,并按教育部、省级教育招生考试机构、报考点以及报考招生单位的网上公告要求报名。

  报名期间,考生可自行修改网上报名信息或重新填报报名信息。为避免多占考位,影响其他考生报考,一名考生只能保留一条有效报名信息

  网上报名后,考生本人需对所填报信息仔细核对;网上确认(现场确认)时,考生本人对网上报名信息要进行认真核对并确认。经考生确认的报名信息在考试、复试及录取阶段一律不作修改,因考生填写错误引起的一切后果由其自行承担 

 

  全国硕士研究生统一招生考试考试指南 

  全国硕士研究生统一招生考试普通硕士

  主词条:普通硕士

  根据我国的有关规定,普通硕士教育以培养教学和科研人才为主,授予学位的类型主要是学术型学位,普通硕士的招生考试主要是年初的全国硕士研究生统一入学考试(简称“统考”),被录取后,获得研究生学籍。毕业时,若课程学习和论文答辩均符合学位条例的规定,可获毕业证书和学位证书。

  

  全国硕士研究生统一招生考试专业硕士

  主词条:专业硕士

  根据国务院学位委员会的定位,专业学位为具有职业背景的学位,培养特定职业高层次专门人才。专业硕士教育的学习方式比较灵活,大致可分为在职攻读和全日制学习两类。

  

  全国硕士研究生统一招生考试考研复试

  主词条:考研复试

  复试流程

      复试流程

  考研复试是考生在通过初试的基础上,对考生业务水平和实际能力的进一步考察。考研复试关系到研究生是否能最终入选,是最后一道程序,因此在考研过程有起举足轻重的作用。

  

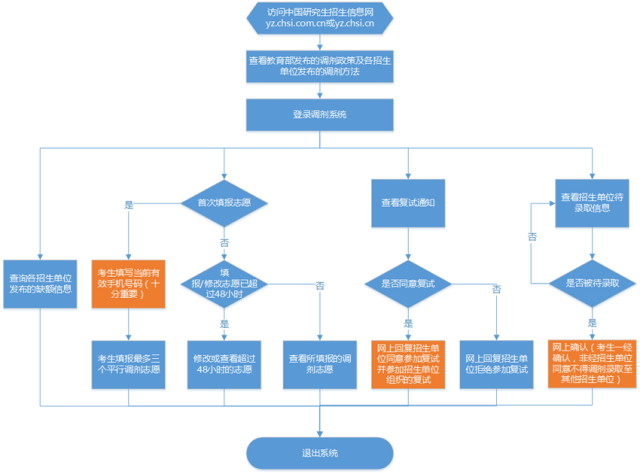
  全国硕士研究生统一招生考试考研调剂

  主词条:考研调剂

  

  1,登录调剂系统

  调剂系统考生范围:

  参加网上报名,达到全国初试成绩基本要求未被一志愿单位录取的统考、管理类联考、法硕联考考生。

  使用学信网账号,登陆研招网

  如果登录后不能使用调剂系统,可能因为:

  1、分数未达到初试成绩基本要求,不符合教育部调剂政策;

  2、未正常参加网报或非调剂系统适用考生范围;

  3、加分前没达到初试成绩基本要求,加分后才达到;

  4、享受少数民族政策。

  2,查询调剂信息

  登录调剂系统,查询各个招生单位发布的缺额信息(注:考生查询的缺额信息是动态变化的)

  3,报名参加调剂

  登录调剂系统根据提示信息填报调剂志愿。每位考生可填报三个平行志愿。

  注意1:联系电话尤为重要,是招生单位联系考生的一个重要方式,可以填写多个,请认真填写。

  注意2:提交后的调剂志愿在48小时内不允许修改(三个志愿单独计时),底下蓝字部分只是确定调剂数据没有变化而已。ps我记得可以保存信息不提交的,没必要重新填

  4,修改调剂志愿

  每条调剂志愿共有三种当前状态供查看:

  1、调剂志愿已能被招生单位查询:即调剂志愿提交成功;

  2、调剂志愿已被招生单位查看:招生单位已查看考生的调剂志愿,但尚未发送复试通知;

  3、招生单位对此调剂志愿已发复试通知:考生需尽快查看复试通知内容并回复招生单位的复试通知。

  注意:

  如果距离上次填报或修改不到48小时,那么志愿信息将显示为灰色不可修改状态,页面显示不分前后。

  5,查看复试通知

  考生提交调剂志愿后,要及时登录调剂系统,查看志愿状态和招生单位的复试通知;

  如果收到复试通知,请按照招生单位的调剂要求办理相关手续并网上回复是否同意参加复试

  6,复试之后“待录取”

  关于“待录取”的说明:考生在复试结束后,如果符合录取条件,将收到招生单位发送的“待录取通知”;考生必须在招生单位要求的时限内答复是否接受待录取,否则招生单位可随时取消“待录取”;一旦考生同意“待录取”,在未征得该招生单位允许的情况下,不能再接受其它单位“待录取”。

  由于各方面情况不断调整与变化,考生实际录取院系所专业,以招生单位实际录取情况为准。

  

  全国硕士研究生统一招生考试考试方式

  全国统一考试联合考试单独考试推荐免试 

  

  全国硕士研究生统一招生考试择校指南 编辑

  

  全国硕士研究生统一招生考试教育资源

  首先,名校自身的软硬件条件都很优秀,师资队伍、科研条件、就业前景等因素都吸引着大批学生报考。其次,高校研究生扩招导致普通研究生毕业就业竞争力降低。再加上社会对名校的优先认可等各种原因,使得如今许多大学生对考研有种很强烈的“名校情结”,名校考研甚至已经成为考研的一种“潜”趋势。于是,考研呈现“扎堆儿”考名校的现象。尽管近年考研热度有所下降,但这种“名校热”依然还在持续。

  无论在软件方面还是硬件方面,名校的资源都是一些普通高校无法企及的。比如清华、北大、人大每隔两三天就会举办一场学术讲座,最多的时候会出现一天多场讲座的情况。除此之外,名校还会提供给学生更多学术交流、科研实践的机会,相对而言普通院校这种机会较少。

  不少人认为,如果在名校读研期间,能师从一位学术界的“大牛”导师,那么今后的学术研究,甚至毕业后的工作都可能会一帆风顺。即使是自己找工作,也可以选择较高的发展平台,如有些名企招聘人才时会明确提出只招985和211院校毕业生,那么你就可以轻松越过这一关卡。

  

  全国硕士研究生统一招生考试名校优劣

  并不是名牌大学的所有专业都是最好的。在一些综合性的知名大学中,有些非传统、非强势的专业是随着学校的发展和招生规模的扩大而增设的。这些新增设的专业在师资力量、课程设置等方面不一定强过普通院校,不少普通院校的某些专业是优势学科,在该学科领域中占有很高位置。

  就业,应该是学生最为关注的,而名校的就业率并非100%。知名企业在招聘人才时,虽然设置了985和211院校的招聘关卡,但他们更加重视学生的综合素质。事实上,并不是每个名牌院校毕业的学生都具备充分的知识储备和较强的解决实际问题的能力,因此学生自身的能力也很重要。

  在选择专业和院校之前,考生一定要对自己的优势和劣势做客观地分析,理性评判自己的学习能力,发现自己的兴趣爱好。切忌不切实际地高估自己,也不要因为贪图名校带来的“荣耀”而盲目“追热”。全面认识名校,客观评价自己,同学们会发现提升自身内在的含金量,远远高于名校赋予的光环!

  

  全国硕士研究生统一招生考试适合自身

  在决定考研时,先问问自己,我考研的动机是什么?我的兴趣在哪里?兴趣能和考研联系在一起吗?哪些院校开设了相关的专业?在自身实力的基础上,加之半年的复习,我大概能达到什么分数水平,有望考到哪些学校?这些问题是你择校之前必须思考的。学校和专业就在那里,而适不适合你,才是最关键的思考点。

  

  全国硕士研究生统一招生考试专业适合

  全国共有多少所院校符合你专业选择的要求?你的能力适合冲击哪个层级的院校?这个层级的几所院校是否符合你的期待值?有哪些吸引你的地方?你的目标专业是否是这些院校的重点专业?以上这些问题都是需要考生谨慎考虑的。毕竟,研究生时期的专业很有可能影响你未来的职业生涯。

  

  全国硕士研究生统一招生考试地域选择

  对于不跨专业跨院校或者“三跨”的考生来说,地域问题同样是择校需要考虑的一方面。有必要看一看院校的所在地是否符合自己今后长远的发展需求。很多人在研究生毕业之后会继续留在读研的那座城市打拼,而那座城市和家的距离、和自己职业生涯走向的规划是否存在冲突同样需要考生们慎重思考。

  

  全国硕士研究生统一招生考试港澳招生 编辑

  

  全国硕士研究生统一招生考试招生院校

  香港地区12所院校可内地招生

  香港大学

  香港中文大学

  香港理工大学

  香港科技大学

  香港城市大学

  香港浸会大学

  岭南大学

  香港教育学院

  香港公开大学

  香港演艺学院

  香港树仁大学

  珠海学院

  澳门地区6所院校可内地招生

  澳门大学

  澳门理工学院

  澳门科技大学

  旅游学院

  澳门镜湖护理学院

  澳门城市大学